
The economist’s data analysis workflow.
We’ve built two models. Now we need a third.

Q. Do neighborhoods with greenspace have lower temperatures?
We need a new approach, but we already have the tools.
Q. Is temperature lower in neighborhoods with more green space?

What is the variable type of High Greenspace?
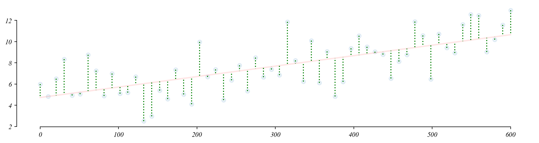
Q. Does temperature change as we increase by one on the horizontal axis?
\[Temperature = \beta_0 + \beta_1 \cdot HighGreen + \varepsilon\]
Q. Is temperature lower in neighborhoods with more green space?

Q. Does temperature change as we move out on the horizontal axis?

\[Temperature = \beta_0 + \beta_1 \cdot HighGreen + \varepsilon\]
How would we interpret \(\beta_0\) here?
> \(\beta_0\) is the mean temperature in (\(x=0\)) low green space cities (22.03°C)
Q. Does temperature change as we move out on the horizontal axis?

\[Temperature = \beta_0 + \beta_1 \cdot HighGreen + \varepsilon\]
How would we interpret \(\beta_1\) here?
> Cities with Green Space (x=1) have a temperature that is lower by \(\beta_1\)
> ie. a one unit increase in \(x\) changes temperature by \(\beta_1\)
Like before, if we take many samples, we get slightly different slopes and slightly different fits.

The slope coefficient follows a normal distribution centered on the population difference.

> the slopes follow a normal distribution around the population difference!
> this lets us perform a t-test on the slope!
The slope coefficient follows a normal distribution centered on the population difference.

> we don’t know the entire distribution, just our sample slope
The slope coefficient follows a normal distribution centered on the population difference.

> center the distribution on our null
> check the distance from the sample
The slope coefficient follows a normal distribution centered on the population difference.

> p-value: the ‘surprisingness’ of our sample if \(\beta_1 = 0\)
> the probability of seeing our sample by chance if there is no difference
> a small p-value is evidence against the null hypothesis (\(\beta_1 = 0\))
Many possible slopes we might observe by chance if the null (\(\beta_1 = 0\)) were true.

> how likely does it look like this slope was drawn from the null slopes?
> p-value: the probability of a slope as extreme as ours under the null (\(\beta_1=0\))
This is a simpler view of a t-test.
Do individuals earning under $35,000 report more poor mental health days?
Step 1: Summarize the data

Do individuals earning under $35,000 report more poor mental health days?
Step 2: Build a model
\[MentalHealthDays = \beta_0 + \beta_1 \cdot LowIncome + \varepsilon\]
Do individuals earning under $35,000 report more poor mental health days?
Step 3: Estimate the model

\(\beta_0\) = Mean poor mental health days for those earning above $35k
\(\beta_1\) = Additional poor mental health days for those earning below $35k
Do individuals earning under $35,000 report more poor mental health days?
Step 4: Check the residuals (next time)
sns.scatterplot(x=model.predict(), y=model.resid, alpha=0.5)
plt.axhline(y=0, color='red', linestyle='-')
plt.xlabel('Fitted Values')
plt.ylabel('Residuals')> what do you notice about this residual plot?
Do individuals earning under $35,000 report more poor mental health days?
Step 5: Interpret and communicate the findings

> A significant positive \(\beta_1\) suggests those earning under $35k report more poor mental health days per month
> but does low income cause poor mental health, or are other factors at play?
Extending the GLM framework
Part 3 | Intercept-Only Model | \(y = \beta_0 + \epsilon\)
Part 4.1 | Numerical Predictor | \(y = \beta_0 + \beta_1 x + \epsilon\)
Part 4.2 | Categorical Predictor | \(y = \beta_0 + \beta_1 x + \epsilon\)
Part 4.3 | Model Diagnostics
Part 4.4 | Causality
Extending the GLM framework
Part 5 | Control Variables
\[y = \beta_0 + \beta_1 x_1 + \beta_2 x_2 + ... + \varepsilon\]
> all built on the same statistical foundation